
IT-Square 參與 AWS 黑客松
Table Of Contents
我們很高興宣布,IT-Square 網站開發項目正式提交到 AWS 黑客松比賽!這個項目代表著我們對香港科技新聞生態的全新思考。

項目概述:IT-Square
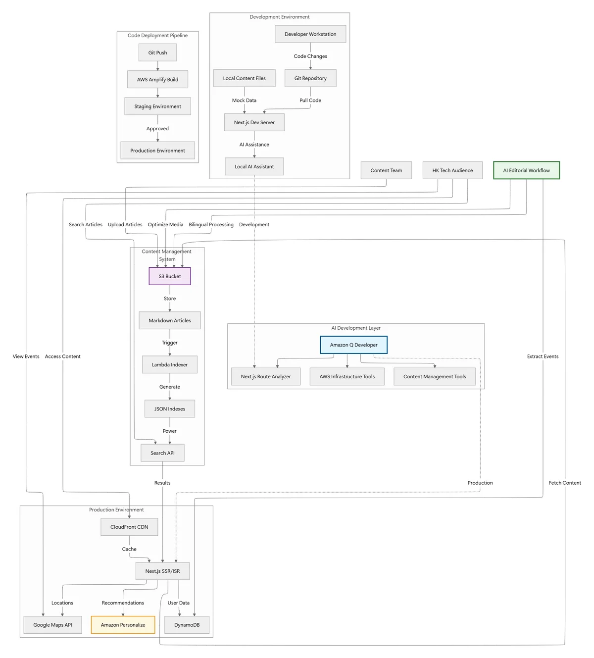
IT-Square 是一個無伺服器、AI 輔助寫作的發布平台,專為小型新聞團隊跟上快速發展科技領域而設計。我們的系統能夠:
- 通過 Dify 的 AI 代理,自動處理雙語內容重寫與翻譯,改寫新聞稿及加上本地化內容,變成 MD 檔案
- 智能標籤與元數據管理,加上 Categories 和 Metadata
- 媒體優化與索引,利用 Python 和 Lambda,自動上載文字和優化圖片,再建立索引。
- 個性化內容推薦,利用機器學習自動從用戶行為作推薦
- 活動信息提取與整合,從不同邀請內容,利用 Langchain 建立的 OCR 和 RPA 取得內容,自動寫入 DynamoDB 數據庫
技術亮點
我們利用 Amazon Q 和 Kiro 生成高品質代碼,通過無伺服器的基建,包括 S3 物件儲存、Lambda、Amplify、Amazon DynamoDB 數據庫和 Personalize 機器學習,協調自動化工作流程。我們利用從傳統 WordPress 虛擬機 CMS,快速遷移至現代化 Next.js + AWS 架構,利用 React 套件,我們實現了:
- 發布時間從數小時縮短至數分鐘
- 不增加人員的情況下,將內容覆蓋能力提高數倍
- 基礎設施成本降低 80%
- 大幅提升安全性
- 打造香港科技社群活動日曆資源
為何我們的解決方案適合香港
我們的平台特別針對香港的獨特需求進行了優化:
- 自動化雙語標準化和元數據處理,使小型團隊能夠報導更多香港特色新聞和活動
- 從多種格式的媒體邀請提取結構化活動數據,通過政府空間數據,以及大語言模型和 AI 自動評分,系統自動識別香港場地、地區和重點內容
- 無伺服器架構降低成本和攻擊面,適合面對香港高營運成本的精簡本地出版商
- 個性化功能提升相關本地內容和活動,認識到香港多樣化的科技興趣
了解更多
我們誠摯邀請您訪問以下鏈接,深入了解我們的項目:
- 項目詳情:AWS 黑客松項目頁面
- 項目演示視頻:YouTube 視頻演示
- 原型網站:it-square.hk
您的參與
歡迎您的反饋和支持!如果對項目有任何意見或建議,或者希望了解更多關於我們如何利用 AI 和無伺服器技術改變數字出版,隨時聯繫我們。
請分享我們的項目,並支持香港本地科技創新!


